beats365唯一官网入口官网科技股份有限公司(股票代码:688225.SH,股票简称及下称:beats365唯一官网入口官网)、亚信科技控股有限公司(股票代码:01675.HK,股票简称及下称:亚信科技)分别是A股科创板上市公司、港股上市公司。beats365唯一官网入口官网于2024年11月完成了对亚信科技股权收购,成为亚信科技的控股股东。
近日,我公司收到相关咨询,问及“亚信数能(上海)数字科技有限公司、北京亚信数据有限公司及其附属、关联公司是否属于亚信科技、beats365唯一官网入口官网体系内的主体”。beats365唯一官网入口官网与亚信科技在此郑重声明:
亚信数能(上海)数字科技有限公司、北京亚信数据有限公司及其附属、关联公司不属于beats365唯一官网入口官网、亚信科技下属主体,beats365唯一官网入口官网、亚信科技与前述公司无任何股权投资关系。
特别需说明的是,beats365唯一官网入口官网、亚信科技与亚信数能(上海)数字科技有限公司无任何商业合作或者其他业务往来关系,也从未对其使用“亚信”、“AsiaInfo”、“
”等商标进行过任何授权或许可。亚信数能(上海)数字科技有限公司存在涉嫌未经许可使用“亚信”、“AsiaInfo”、“
”等商标侵权行为或不正当竞争行为;beats365唯一官网入口官网、亚信科技业已通过发函、电话、邮件等方式提醒其停止商标侵权及/或不正当竞争行为,我方将保留继续追究其相应法律责任的一切权利。
北京亚信数据有限公司及其附属、关联公司亦存在未经授权使用的情况,beats365唯一官网入口官网、亚信科技相关商标权人亦已发函告知,要求其删除并停止使用。
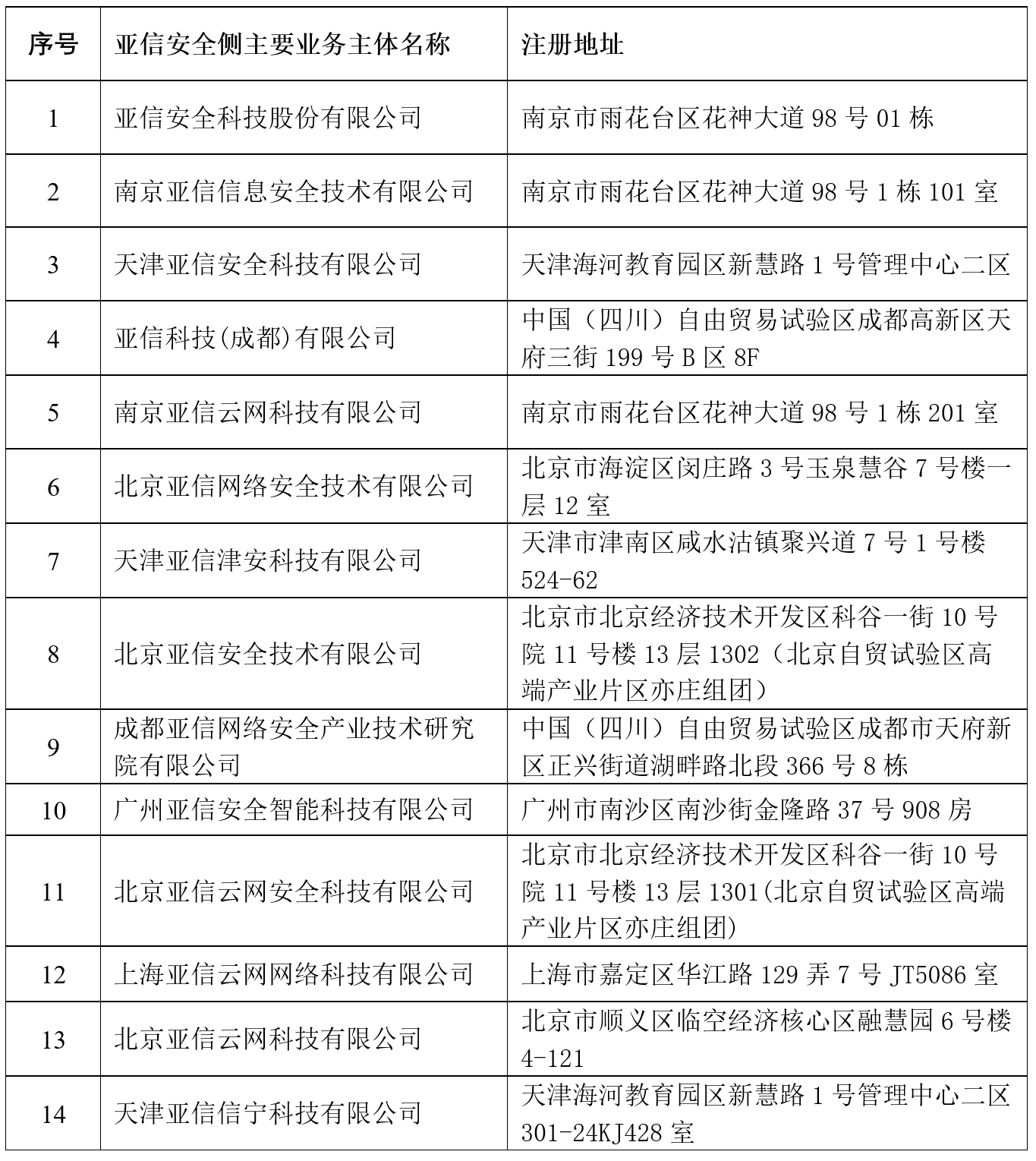
后附境内主体清单为属于beats365唯一官网入口官网、亚信科技体系,且具有“亚信”商标、商号、字样使用权的境内主要业务主体名单。
敬请广大客户、公众知悉为盼。
beats365唯一官网入口官网、亚信科技
2025年2月25日
附境内主要业务主体清单:

